本文目录一览:
电费上涨后有哪些省电妙招?
电费上涨后,有不少实用的省电妙招。首先,合理使用电器是关键。比如电视,不用时彻底关闭电源,而非仅用遥控器待机,因为待机状态也会耗电。空调温度不宜调得过低或过高,根据实际需求合理设置,每调高一度,能节省不少电量。冰箱尽量减少开门次数和时间,避免冷气大量流失。其次,及时更换节能电器。

电价上调后,掌握一些省电技巧能帮我们节省开支。比如合理设置电器的使用模式,像空调调高温度、调低风速,冰箱根据季节调整温度档位等。还有养成随手关灯、关电器的习惯,避免待机耗电。另外,根据电器功率和使用频率,合理安排使用时间,也能有效降低用电成本。
电费上涨后确实需要一些省电妙招来节省开支。可以从电器使用习惯、家居环境设置等方面入手。首先,养成随手关灯、关电器的好习惯。很多电器在待机状态下也会耗电,像电视、电脑、充电器等,不用时彻底关闭电源插头。其次,合理设置空调温度。

电价上涨后确实需要一些用电省钱技巧来降低生活成本。首先,合理规划电器使用时间很关键。比如,尽量避免在用电高峰期使用大功率电器,像电热水器、空调等。可以选择在晚上电价相对较低的时候加热水,或者提前设置好空调的定时开关,在用电低谷时段运行,这样能节省不少电费。
空调最省电的小妙招
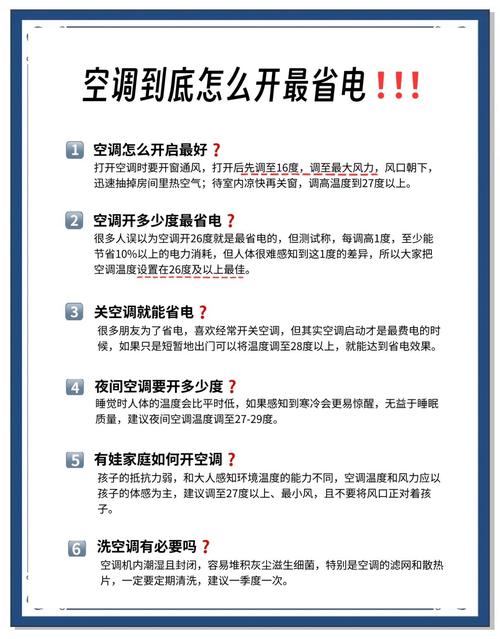
长时间外出提前关空调:如果是长时间外出,可以提前15~20分钟关闭空调,利用余冷降温。这样既能节省电能,又能确保室内温度不会过高。其他省电小妙招:关闭空调后断电:在关闭空调后,务必记得同时关闭插座开关,以避免空调在待机状态下持续微量耗电。夜间开启睡眠模式:睡眠模式下,空调会以更静音的方式运行,同时降低功率,节省电能。

合理使用抽湿模式:如果空调有专门的抽湿模式,可以在需要抽湿的时候开启。但请注意,抽湿模式并不总是最省电的选择,特别是在室温较高的情况下。结合制冷模式使用:在室温较高且需要快速抽湿时,可以先开启制冷模式降低室温,然后再根据需要切换到抽湿模式。
空调省电的小妙招主要包括以下几点: 合理设置室内温度 室内温度不宜与室外温度相差过大。例如,当室外温度为31℃时,室内设定26℃即可。过低的温度设定不仅耗电,还可能影响身体健康。人体感觉舒适的温度范围在25-28℃左右,因此,将空调温度设定在这个范围内,既节能又舒适。
让空调最省电有不少实用小窍门。 合理设置温度:制冷时调高温度,制热时调低温度,一般夏季设置在26 - 28℃,冬季设置在20 - 22℃,人体舒适且能节能。 巧用睡眠模式:该模式会根据睡眠时体温变化自动调整温度,避免过度制冷或制热,降低能耗。
电表走快,4招省电妙招费用多少
电表走得快可能会让用电成本增加,下面分享4招省电妙招及大概费用情况。首先是合理设置空调温度。夏季空调温度不宜设置过低,每调高1℃,大约可节省5%到8%的电量。比如一台5匹的空调,功率约1100瓦,若每天使用8小时,原本设置26℃,现在调高到27℃,每天大约能省0.44度电。按每度电0.5元算,一天能省0.22元左右。
优化用电习惯,减少待机能耗:一方面拔掉“待机插头”,路由器、机顶盒、充电器等设备待机有能耗,建议使用带开关的插线板,不用时一键断电;另一方面错峰用电省电费,夏季用电高峰(18:00 - 22:00)电价高,可将洗衣机、热水器等大功率电器调整到上午或深夜使用,部分地区峰谷电价差达30%。
电表走快导致电费高的问题,可以通过以下四招来解决,实现省电效果:让路由器“休息”一会儿:路由器如果24小时不间断工作,虽然每次的电流消耗很小,但长时间累积下来也会显著增加电费。为了节省电费,建议在晚上睡觉前或者白天出门时,断开路由器的电源,让它得到适当的休息。
节能电器价格有高有低,从几百元到数千元都有,用电设备的优化改造可能涉及设备升级、线路调整等,费用可能从几百元到上千元甚至更多,这取决于具体改造的规模和复杂程度。总之,要先确定电表走快的原因,再理性看待所谓的“省电业务”及其费用。
再者,使用节能电器,像节能灯泡比普通灯泡节能约80%,节能冰箱每天能比普通冰箱节省不少电量。
电表走快的常见原因及4招省电妙招如下:电表走快的原因智能电表计量更精准:智能电表比老式机械电表对微小电流更敏感,能精准记录所有用电,会使电费较之前上升约10%。家电数量与待机耗电增加:现代家庭电器增多,路由器、机顶盒等待机也耗电,像路由器月耗约6度,累积后用电量显著上升。
本文来自作者[ixyy]投稿,不代表学音号立场,如若转载,请注明出处:https://ixyy.cn/xinwen/202510-17069.html
评论列表(3条)
我是学音号的签约作者“ixyy”
本文概览:本文目录一览: 1、电费上涨后有哪些省电妙招? 2、空调最省电的小妙招...
文章不错《省电妙招(家庭省电的20个妙招)》内容很有帮助